首页
学校概况
学校简介
领导班子
通知公告
校务公开
大事记
校园动态
党团天地
文明在线
师德建设
学生社团
学院论坛
专业介绍
专业介绍
师资队伍
特级教师
学科带头人
优秀青年教师
教坛新秀
名师名班主任
招生就业
招生信息
就业创业
综合管理平台
校园动态
智慧校园
因势利导 循道成志
国家级重点职业高中
国家级重点职业高中
您当前的位置:
首页 >>
通知公告 >>
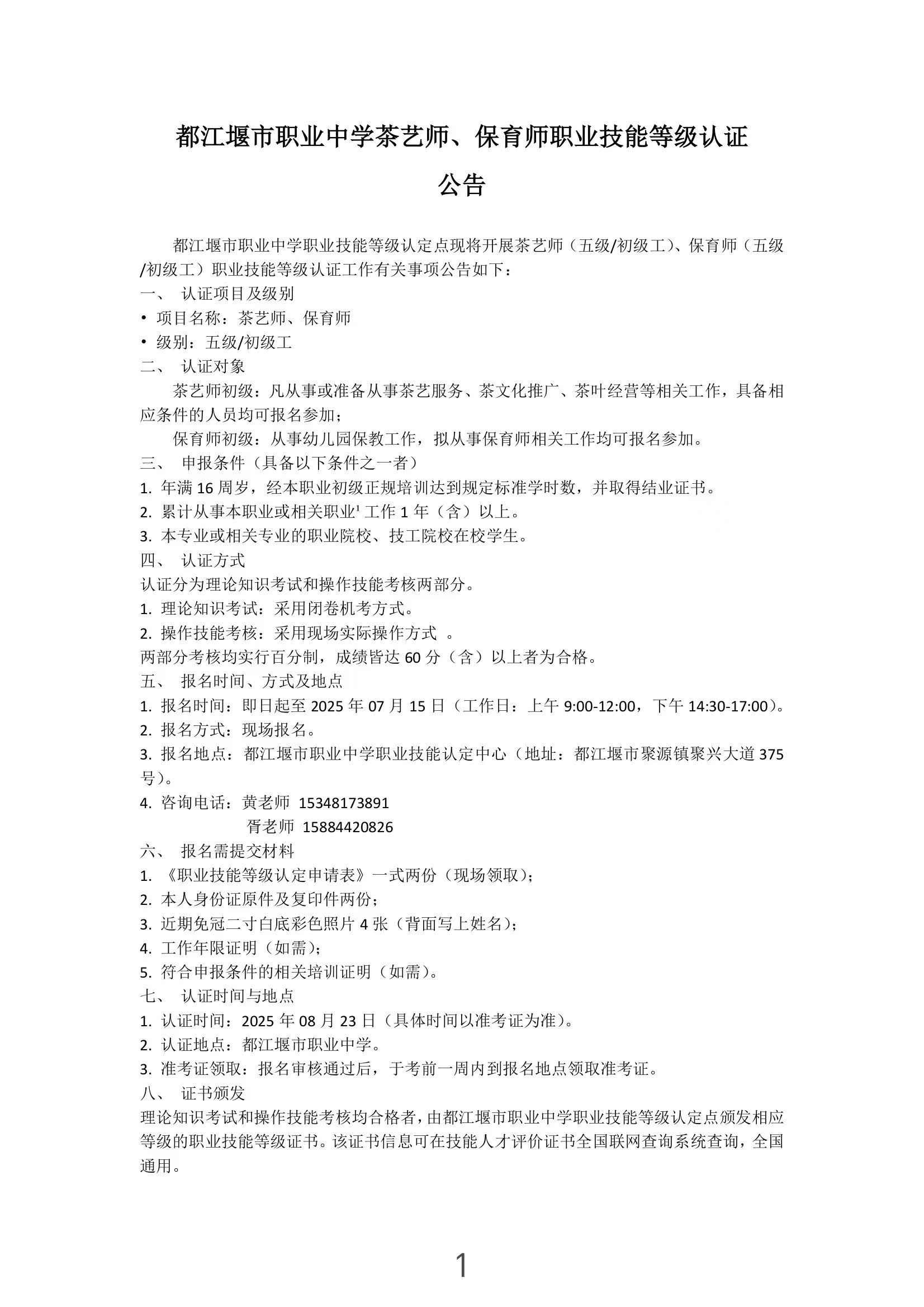
都江堰市职业中学茶艺师、保育师职业技能等级认证公告
都江堰市职业中学茶艺师、保育师职业技能等级认证公告
通知公告
/ 2025-10-12 14:06:47
最新动态
都江堰市职业中学茶艺师、保育师职业技能等级认证公告
2025-10-12 14:06:47
2025年学校公开补员招聘编外聘用教师面试结果公告
2025-08-25 15:45:58
都江堰市职业中学2025年公开补员招聘编外聘用教师公告
2025-08-15 17:15:25
都江堰市职业中学2025年公开补员招聘编外聘用教师公告
2025-08-14 12:31:12
关于2025-2026学年上期教材教辅征订的公示
2025-07-15 12:42:11
2025-2026学年上期教材教辅征订信息(公示)
2025-07-15 12:38:56
学生实习咨询投诉电话
2024-04-12 13:19:38
都江堰市职业中学40周年校庆公告【第二号】
2024-04-11 09:59:57
都江堰市职业中学40周年校庆公告
2024-03-17 00:00:00
开学典礼——快乐启航悦成长 少年凌云志更强
2024-02-26 00:00:00
点击阅读更多内容
下一篇
2025年学校公开补员招聘编外聘用教师面试结果公告
Copyright @ 2024 都江堰职业中学 版权信息
蜀ICP备2024047634号-1
成都市互联网违法和不良信息举报平台
地址:都江堰市聚源镇聚兴路375号
邮编:611837
办公电话:028-61928025
招生咨询:028-61928011
关注微信公众号